Home / About GUOLIANG / Technology
ABOUT <span>R&D CENTER</span>

ABOUT R&D CENTER

Our R&D center has more than 100 researchers, covers an area of 1200 square meters and has 117 sets of test and research equipments.

 

We pay highly attention to the product R & D and technological innovation, and have established long-term cooperation with Institute of Process Engineering of the Chinese Academy of Sciences, the University of Science and Technology Beijing, Wuhan University of Science and Technology and North China University of Science and Technology to jointly develop new products.

 

At present, we have obtained 70 invention patents, utility model patents and scientific and technological achievements . All these achievements have been applied to our leading products, which has improved the products performance and promoted our progress.

View More >> View Less >>

TEST EQUIPMENTS

Scanning electron microscope

Scanning electron microscope

FLS spectrometer

FLS spectrometer

Refractoriness under load tester

Refractoriness under load tester

Reburning test furnace

Reburning test furnace

Bending and compression tester

Bending and compression tester

Smelting sample furnace

Smelting sample furnace

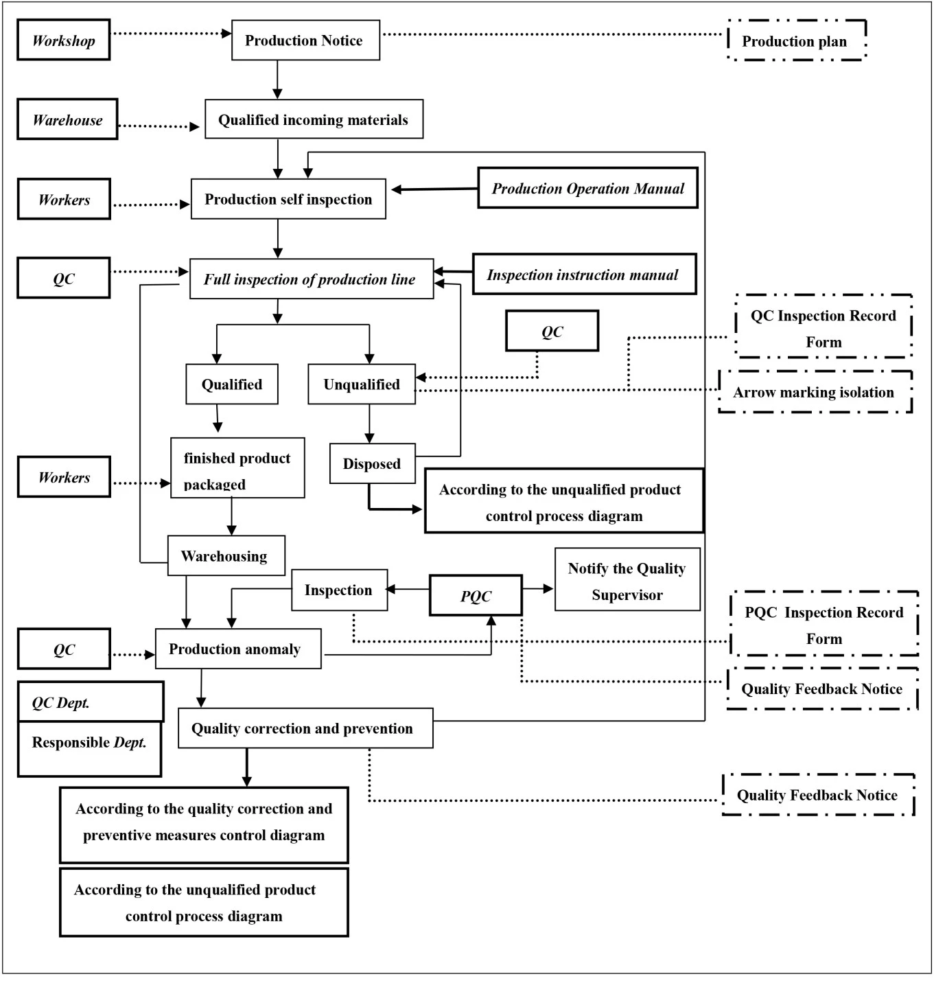
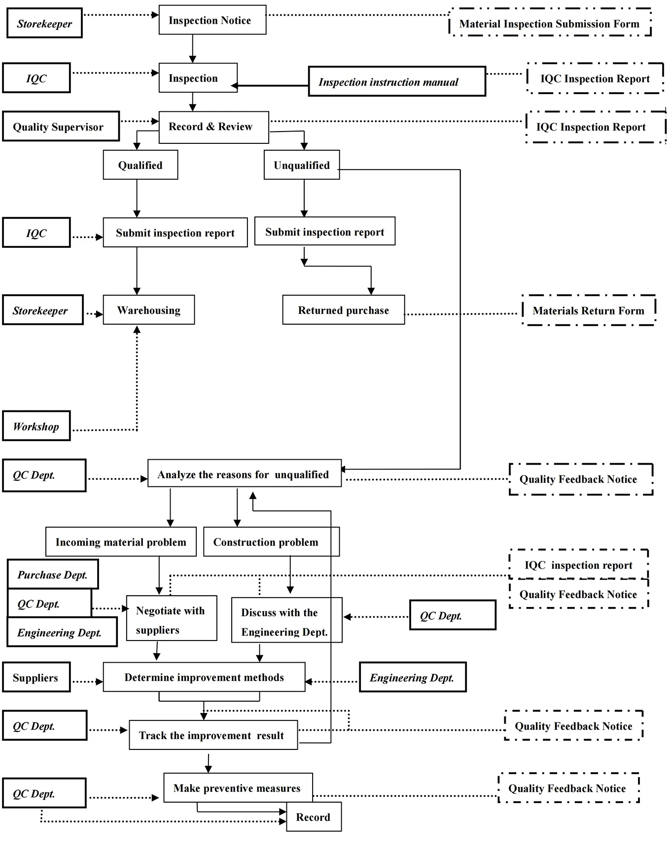
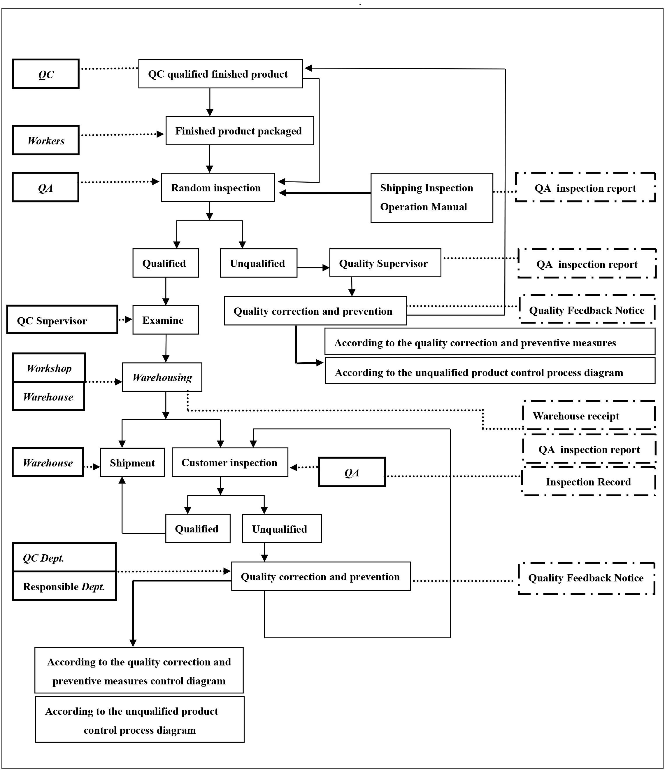
QUALITY CONTROL PROCESS

Incoming Material Quality Control(IQC) Producing Quality Control(PQC) Outgoing Quality Control(OQC)
Incoming Material Quality Control(IQC)
Producing Quality Control(PQC)
Outgoing Quality Control(OQC)
READY TO START A PROJECT?

If you are interested in any of our products or would like to make your customized order, please feel free to contact us. We are looking forward to establish successful business relations with you.

Get A Free Quote

  • Afghanistan
  • Albania
  • Algeria
  • American Samoa
  • Andorra
  • Angola
  • Anguilla
  • Antarctica
  • Antigua and Barbuda
  • Argentina
  • Armenia
  • Aruba
  • Australia
  • Austria
  • Azerbaijan
  • Bahamas
  • Bahrain
  • Bangladesh
  • Barbados
  • Belarus
  • Belgium
  • Belize
  • Benin
  • Bermuda
  • BBhutan
  • Bolivia
  • Bosnia and Herzegovina
  • Botswana
  • Bouvet Island
  • Brazil
  • British Indian Ocean Territory
  • Brunei Darussalam
  • Bulgaria
  • Burkina Faso
  • Burundi
  • Cambodia
  • Cameroon
  • Canada
  • Cape Verde
  • Cayman Islands
  • Central African Republic
  • Chad
  • Chile
  • China
  • Christmas Island
  • Cocos (Keeling) Islands
  • Colombia
  • Comoros
  • Congo
  • Cook Islands
  • Costa Rica
  • Cote D'Ivoire
  • Croatia
  • Cuba
  • Cyprus
  • Czech Republic
  • Denmark
  • Djibouti
  • Dominica
  • East Timor
  • Ecuador
  • Egypt
  • El Salvador
  • Equatorial Guinea
  • Eritrea
  • Estonia
  • Ethiopia
  • Falkland Islands (Malvinas)
  • Faroe Islands
  • Fiji
  • Finland
  • France, Metropolitan
  • French Guiana
  • French Polynesia
  • Gabon
  • Gambia
  • Georgia
  • Germany
  • Ghana
  • Gibraltar
  • Greece
  • Greenland
  • Grenada
  • Guadeloupe
  • Guam
  • Guatemala
  • Guinea
  • Guinea-Bissau
  • Guyana
  • Haiti
  • Honduras
  • Hong Kong, China
  • Hungary
  • Iceland
  • India
  • Indonesia
  • Iran (Islamic Republic of)
  • Iraq
  • Ireland
  • Israel
  • Italy
  • Jamaica
  • Japan
  • Jordan
  • Kazakhstan
  • Kenya
  • Kiribati
  • North Korea
  • South Korea
  • Kuwait
  • Kyrgyzstan
  • Lao People's Democratic Republic
  • Latvia
  • Lebanon
  • Lesotho
  • Liberia
  • Libyan Arab Jamahiriya
  • Liechtenstein
  • Lithuania
  • Luxembourg
  • Macau
  • Madagascar
  • Malawi
  • Malaysia
  • Maldives
  • Mali
  • Malta
  • Marshall Islands
  • Martinique
  • Mauritania
  • Mauritius
  • Mayotte
  • Mexico
  • Micronesia
  • Moldova
  • Monaco
  • Mongolia
  • Montserrat
  • Morocco
  • Mozambique
  • Myanmar
  • Namibia
  • Nauru
  • Nepal
  • Netherlands
  • New Caledonia
  • New Zealand
  • Nicaragua
  • Niger
  • Nigeria
  • Niue
  • Norfolk Island
  • Northern Mariana Islands
  • Norway
  • Oman
  • Pakistan
  • Palau
  • Panama
  • Papua New Guinea
  • Paraguay
  • Peru
  • Philippines
  • Pitcairn
  • Poland
  • Portugal
  • Puerto Rico
  • Qatar
  • Reunion
  • Romania
  • Russian Federation
  • Rwanda
  • Saint Kitts and Nevis
  • Saint Lucia
  • Saint Vincent and the Grenadines
  • Samoa
  • San Marino
  • Saudi Arabia
  • Senegal
  • Seychelles
  • Sierra Leone
  • Singapore
  • Slovak Republic
  • Slovenia
  • Solomon Islands
  • Somalia
  • South Africa
  • Spain
  • Sri Lanka
  • St. Helena
  • Sudan
  • Suriname
  • Swaziland
  • Sweden
  • Switzerland
  • Syrian Arab Republic
  • Taiwan, China
  • Tajikistan
  • Tanzania
  • Thailand
  • Togo
  • Tokelau
  • Tonga
  • Trinidad and Tobago
  • Tunisia
  • Turkey
  • Turkmenistan
  • Turks and Caicos Islands
  • Tuvalu
  • Uganda
  • Ukraine
  • United Arab Emirates
  • United Kingdom
  • United States
  • Uruguay
  • Uzbekistan
  • Vanuatu
  • Vatican City State (Holy See)
  • Venezuela
  • Viet Nam
  • Virgin Islands (U.S.)
  • Wallis and Futuna Islands
  • Western Sahara
  • Yemen
  • Zambia
  • Zimbabwe
  • Montenegro
  • Serbia
  • Palestine
  • South Sudan
  • Jersey